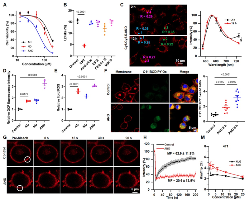
具有刺激響應特性的多組分多肽共組裝體系在腫瘤免疫治療中展現出巨大的潛力。然而,由于多組分的復雜性,體系的分子設計、組裝體結構預測和功能調控仍然面臨挑戰。因此,開發具有廣泛適用性的新型可控多肽共組裝體系仍是研究的重點。 在前期研究的基礎上,西湖大學王懷民教授團隊提出了一種基于“親/疏水-框架組裝”的多肽設計策略。該策略通過將多肽分子的親水區域和疏水區域與可發生共組裝的四肽連接,實現了模塊化多肽納米顆粒的構建。利用該平臺的模塊化和通用性,團隊設計了一種協同抗腫瘤組裝體系,攜帶疏水性鐵死亡前體和吲哚胺2,3-雙加氧酶1(IDO1)抑制劑,以及親水性PD-L1拮抗多肽。三組分多肽共組裝形成的球形納米顆粒,通過誘導細胞鐵死亡和改善免疫抑制微環境,可以增強腫瘤細胞對IDO1抑制劑的敏感性。
體系中鐵死亡誘導劑花生四烯酸和IDO1抑制劑的引入為組裝過程提供了所需的疏水相互作用,并促進多肽的聚集;親水性的D構型DPPA-1多肽(序列為nyskptdrqyhf)則暴露在組裝體表面;帶正電荷的D構型四肽(序列為frfr和fkfk)和帶負電荷的D構型四肽(序列為fefe)分別與疏水和親水區域鍵合,以提供共組裝的驅動力。 制備得到的納米顆粒能夠增強細胞內活性氧含量,引起脂質過氧化反應,導致免疫原性細胞鐵死亡的發生,改善腫瘤免疫抑制微環境,增強T細胞的效應功能,最終提高IDO1抑制劑的抗腫瘤治療效果。 這種基于“親/疏水-框架組裝”的多肽設計策略由于具有設計可控性,藥物配比精準調節等優勢,有望作為一種通用平臺,靈活設計和優化多肽納米顆粒,為腫瘤免疫治療等疾病提供新的策略和思路。該研究第一作者為西湖大學博士研究生吳碧寒,目前在浙江大學醫學院附屬第二醫院工作。 論文信息 Engineering Modular Peptide Nanoparticles for Ferroptosis-Enhanced Tumor Immunotherapy Dr. Bihan Wu, Dr. Xuejiao Yang, Nan Kong, Dr. Juan Liang, Sangshuang Li, Dr. Huaimin Wang Angewandte Chemie International Edition DOI: 10.1002/anie.202421703








