環張力預加載的親偶極體或雙烯親體,例如,反式環辛烯(TCO),環辛炔衍生物(BCN),作為報告基在生物正交化學領域中扮演著至關重要的角色,它們能夠高效地促進多種相互不干擾的精準生物正交共價偶聯。然而,這些高環張力分子在活體內的長期持久性一直是一個亟待攻克的難題,因為在生物遞送過程中環張力一旦被釋放,就不易再次進行加載。為了應對這一挑戰,將光能原位轉化為環張力能成為了一種極具潛力的解決方案,這不僅能夠確保報告基在光激發前的長時間生物穩定性,還能賦予其光控的時空特性。 近日,四川大學化學學院余志鵬教授團隊在生物正交光點擊化學領域取得了重要進展。他們巧妙地融合了兩條獨立且激發波長不同的光化學反應途徑:一方面,成功實現了悉尼酮光解重排生成腈亞胺(NI)1,3-偶極體(λ1);另一方面,實現了七元硫雜環偶氮苯二氧化物(DBTDD)的Z-異構體向高環張力的E-異構體的光開關調控(λ2),從而原位生成了瞬態高環張力的活性親偶極體。基于協同作用,團隊開創性地開發出一種雙波長交叉激活的光點擊反應系統。該系統利用光能原位加速反應進程,不僅實現了高時空分辨率的生物正交修飾,還避免了傳統生物正交反應中環張力分子在活體環境中穩定性不足的問題。通過這一創新策略,團隊成功實現了人工磷脂分子在活體細胞膜上的微米級精準修飾,為細胞膜的動態研究提供了新方法。
圖1. 細胞膜上雙波長相交光控制的光點擊反應概念圖
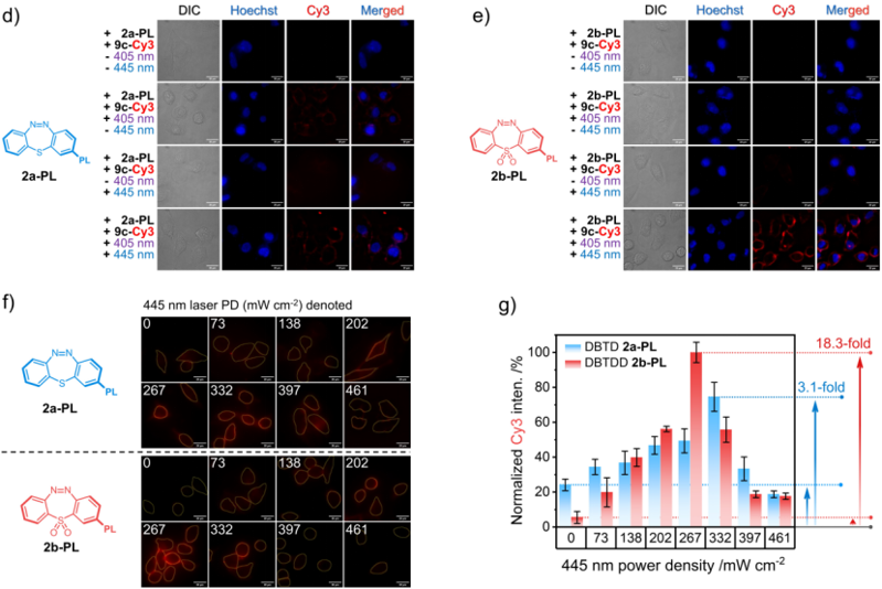
表1. T型光開關的關鍵光化學和熱力學參數 作者首先對一系列DBTDD的光開關性能進行了全面評估。與七元硫雜環偶氮苯(DBTD)相比,光致生成的亞穩態E-構型DBTDD具有更快的熱力學弛豫速率,因此成為一種適用于高靈敏響應的T型光開關分子(表1)。這使得DBTDD能夠在生物正交化學反應中實現時空可控的環張力加載,提高時空精準度。此外,DBTDD能夠與悉尼酮光解產生的腈亞胺偶極體迅速發生超快的偶聯反應(圖2),生成扭曲的大環產物1cb。與經典的親偶極體(如sTCO和BCN-OH)相比,DBTDD在與悉尼酮進行光點擊反應時產生的副產物顯著減少,從而展現出更加卓越的光點擊反應性能(圖2)。在生物兼容性測試中,DBTDD在含有10 mM谷胱甘肽的溶劑環境中表現出比DBTD和BCN-OH更出色的穩定性。這一特性對于生物正交化學反應尤為重要,因為它確保了DBTDD在復雜的生物環境中能夠保存其光開關性質。 圖2. a)單芳基悉尼酮的光點擊反應以及主要的副反應:圖中標記了以橙色表示主要的副產物和以紫色表示的期望環加成產物,以及用于篩選的單芳基悉尼酮庫;b) 1cb的單晶結構,結構以50%的概率水平展示;c) 通過HPLC-MS分析光點擊反應后產物的分布的直方圖。 在探索單個活細胞和亞細胞膜生物正交標記的過程中,作者利用雙芳基悉尼酮(DASyd)與DBTDD之間的光點擊反應進行研究。實驗結果顯示,無論是單獨使用405 nm激光來激活DASyd,還是僅依賴445 nm激光誘導DBTDD的光異構環張力原位加載,均無法實現人工磷脂分子在細胞膜上的有效生物正交熒光標記,這表明單一波長的光激發無法充分驅動反應體系的協同偶聯。唯有同時且空間交叉的兩種波長的激光刺激,才能實現共價標記,從而實現精確的生物分子跟蹤(圖3a-e)。相比之下,DBTD在僅接受405 nm激光照射時,便能在細胞膜上實現熒光標記,無法達成雙波長的高維度光控。 通過對比分析,作者發現DBTDD修飾的磷脂分子(DBTDD-PL)在雙波長同步光照射下,相較于DBTD修飾的磷脂分子(DBTD-PL),展現出更高的光加速標記效率(18.3倍對比3.1倍,圖3f-g)。這一特性使得DBTDD-PL特別適用于活細胞膜的多維協同光控生物正交偶聯應用。此外,借助數字微鏡技術實現雙波長光刻刺激,作者成功實現了1.3微米分辨率的細胞膜節段示蹤(圖3h)。這充分證明了DBTDD在探索活體系統中光能利用方面的巨大潛力,具有極高的應用價值。 總體而言,七元硫雜環偶氮苯二氧化物作為一類合成簡單且穩定的光開關分子,與悉尼酮協同組成雙波長相交光控制的光點擊系統,為三維高精度活細胞成像和生物材料原位光打印研究提供了新的化學基礎。 圖3. 在活HeLa細胞膜上進行雙波長協同光點擊生物正交修飾人工磷脂分子。 論文信息 Light-intersecting Photoclick Reactions for Bioorthogonal Labeling on Single Cells: Dibenzo[b,f][1,4,5]thiadiazepine-11,11-dioxide as a Photoswitchable Reporter Zhihao Liu, Cefei Zhang, Sitong Li, Dr. Yuqiao Zhou Fengying Lan, Prof.?Dr. Xiaohu Zhao, Prof.?Dr. Zhishan Su, Prof.?Dr. Changwei Hu, Prof.?Dr. Pengchi Deng, Prof.?Dr. Zhipeng Yu 該論文的第一作者是四川大學化學學院的碩士研究生劉志豪和博士研究生張策飛,通訊作者是蘇志珊教授、鄧鵬翅教授和余志鵬教授。 Angewandte Chemie International Edition DOI: 10.1002/anie.202501936












